
Final Cut Pro X - Como Funciona
121 pages | 8.5x11 | pdf file: 94MB | 2013-0722
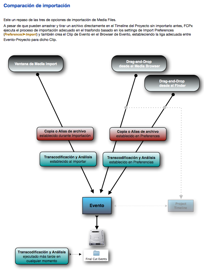
"Final Cut Pro X - Como Funciona", de la serie de manuales GEM (Manuales Gráficamente Mejorados), explica el nuevo software para edición de video de Apple, con abundancia de ilustraciones, que no se encuentran en el manual oficial. El libro de 121 páginas tamaño carta les ayudará a comprender los nuevos conceptos y flujo de trabajo que se introdujeron en esta importante actualización de Final Cut Pro. Este libro los pone en marcha, listos para el uso de este software. Para las características más avanzadas y discusión más profunda de los nuevos conceptos, consulten el libro complementario a este, "Final Cut Pro X -Los Detalles".
$7
Tap on the "Buy PDF" button to buy the pdf file directly from this website. Although you will see the PayPal window, you don' t need a PayPal account. The PayPal window has a "Pay with Debit or Credit Card" button. After completion of the transaction (PayPal or Credit Card), a page opens with the download link for the pdf file.
Tap on the Amazon button to go directly to the product page on Amazon and order the printed book with your Amazon account.
Preview
To preview pages of the book, tap on the right or left border of the image below, or select a thumbnail at the bottom, or tap on the image to open a larger view that also lets you browse through by tapping the right or left border.
Order











